临沂开展社区志愿服务 "邻里守望"和谐共享
- 临沂网
- 2014年06月13日09:10
- 1692次
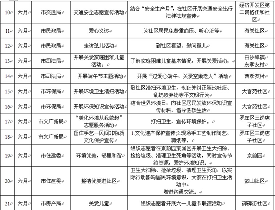
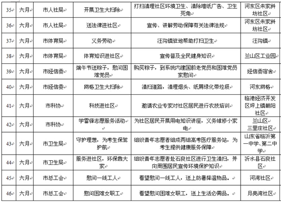
今天,大众网记者从临沂市文明办获悉,为贯彻落实中央、省、市“关于深入推进社区‘邻里守望’志愿服务活动”的有关要求,确保社区志愿服务活动扎实有效开展,临沂市定于6月14日集中到社区开展志愿服务活动,6月份共有46场志愿服务活动,包括义诊、义务劳动、政策咨询、慰问困难群众等。
附件:《社区志愿服务活动项目计划明细表》(六月份)




(责任编辑:心心)
相关阅读:
2019-06-19
2019-06-19
2019-06-19
2019-06-19
2019-06-19
- 热点推荐
- [物流]
- 中国快递的转型升级与物流园区的生态构建
- [婚嫁]
- 威廉王子与梅根闺蜜担任哈里王子婚礼伴郎伴娘
- [美食]
- 低碳水化合物和低脂饮食减肥效果相当
- [亲子]
- 如何给6个月以后的宝宝逐渐添加辅食?
- [汽车]
- AMG未来仅提供四驱车型 GT四门版将配插混系统
- 更多>>
咨询电话:0539-6012989 举报邮箱:info@linyi.com Copyright ©2026 临沂市拓普网络股份有限公司
经营许可证编号:鲁B1.B2-20150019 备案号:鲁ICP备09006275






